您当前的位置: 荣耀体育jiangnan(中国) > 荣耀体育jiangnan(中国) > 上海元方运维服务电话开通啦

荣耀体育jiangnan(中国)

上海元方运维服务电话开通啦

文章来源: 发布时间:2017-05-31 点击数:

 

400服务受理时间及说明:

     为了提高服务质量,建立高效、即时、精准的元方客户服务机制,元方运维服务电话(4008408882)拟于2017年6月1日正式开通。

     届时,全体运维人员及元方各部门工作人员将为您提供最真挚贴心的服务和帮助。

    


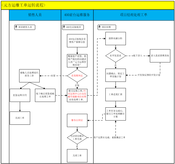
400服务受理业务范围:
    1. 含(元方软件系统的)运维服务合约的项目:

    处理优先级最高,根据合约SOW及SLA要求第一时间响应。


    2. 质保期内的(即验收后进入免费质保期的)项目:
    仅限于系统本身问题,包括数据异常诊断,数据备份指导,系统自身BUG处理,系统故障的诊断及解决等,也包括签署合同时SOW中另行增加的内容(如现场值守,系统使用问题解答等)。

    不包括咨询内容,不包括数据服务,不包括系统使用解答(除非合同中明确),不包括第三方软件造成的问题处理及第三方软件的接口开发,不包括新增需求涉及的系统开发等。另系统功能模块和具体功能点、界面、字段、流程、组织角色权限、数据库结构等的增删改等不属于BUG范畴。


    3.出保的项目:

    对于提示客户已经出了质保期项目,将记录客户反映的问题,通知销售人员及项目经理,待商务流程结束后再开始处理客户问题。


问题分类处理流程:


    






联系我们|使用条款|隐私声明              沪公网安备 31010602006162号

            版权所有©2005-2025荣耀体育官方网站 沪ICP备16054666号